Hello,
I’m attempting a custom board with the AM01 and am referencing both the Arduino Recommended Circuit for the AM01 and the AB01 v2 circuit. I’m confused on the difference between the Auto Boot and ADC/BAT Read Circuits for both the AM01 and the AB01 v2 board. Which one should I go with for proper function? Are either okay?
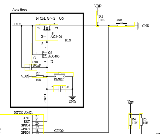
- AM01
Auto:
GPIO0 is connected. GPIO 7 is free, can I use it for other purpose?
ADC:
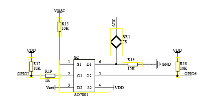
- AB01
Auto:
GPIO7 is connected. GPIO0 free or should i leave it be?
ADC:
Both IO6 and 7 used here.
I apologize if this is a silly question. - Do both versions have the same power consumption? If possible, I’d prefer to follow the Arduino Rec circuit for AM01
- If I go with AM01 circuit, will the “getBatteryVoltage()” function still work like on the AB01 platform or will I have to use a different method to get the voltage? Thank you.


